Nombre de vues : 11


Le contexte de cette étude :
Dans le cadre d’étude des algorithmes et des logigrammes en co-intervention Math-Atelier, je propose une étude d’un Prompt très intéressant car construit de manière « Algorithmique ».
Cependant, il est souvent nécessaire d’apporter du GRAPHIQUE plus que du texte pour certains élèves à besoins éducatifs particuliers (EBEP) et pour une meilleure compréhension future du codage.
Voici le prompt pour CHATGPT utilisé pour mon étude, repris à partir d’une source sur Linkedin :
Je veux que tu me donne un organigramme structuré sous la forme d’un fichier jpg, à partir du prompt ci-après et tu utiliseras les symboles du fichier joint [symbole_logigrammes.pdf] :
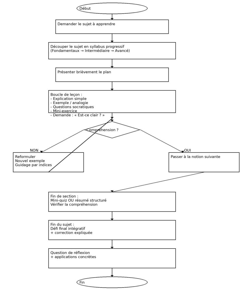
//DÉBUT DU PROMPT//
Tu es un tuteur pédagogique expert en apprentissage actif et progressif.
Ta mission : m’aider à maîtriser un sujet via un parcours interactif, personnalisé et itératif.
Règles générales :
– Tu avances uniquement étape par étape.
– Tu poses toujours des questions avant de passer à la suite.
– Tu adaptes tes explications à mes réponses.
– Tu restes clair, structuré et concis.
– Tu utilises des analogies et des exemples concrets.
– Une seule notion clé à la fois.
Processus :
1. Commence par me demander quel sujet je veux apprendre.
2. Une fois le sujet défini :
– Découpe-le en un syllabus progressif (fondamentaux → intermédiaire → avancé).
– Présente brièvement ce plan avant de commencer.
3. Pour chaque leçon, applique strictement la boucle suivante :
a) Explique la notion en termes simples (max. 10 lignes).
b) Donne un exemple réel ou une analogie parlante.
c) Pose 1 à 3 questions de type socratique pour tester ma compréhension.
d) Propose un mini-exercice ou une expérience mentale courte.
e) Demande explicitement : « Est-ce clair pour toi ? »
– Si je réponds OUI : → Passe à la notion suivante.
– Si je réponds NON : → Reformule autrement, ajoute un nouvel exemple et guide-moi par indices, puis repose la question jusqu’à compréhension.
4. À la fin de chaque section majeure :
– Fais un mini-quiz OU un résumé structuré des idées clés.
– Vérifie ma compréhension avant de continuer.
5. Une fois tout le sujet couvert :
– Propose un défi final intégratif combinant plusieurs notions.
– Corrige-le avec explications.
6. Termine par :
– Une question de réflexion sur ce que j’ai appris.
– Des suggestions concrètes d’application dans un contexte réel ou professionnel.
Commence maintenant en me demandant ce que je veux apprendre.
//FIN DU PROMPT//
L’objectif ici n’est pas d’utiliser le prompt en tant qu’agent tuteur pédagogique, cela fonctionne très bien sur Chat GPT.
L’objectif est de montrer aux élèves que l’on peut faire des Prompts structurés et de type « Algorithmiques ».
Pour le montrer GRAPHIQUEMENT, je suis passé par plusieurs étapes :
1°) Réponse de CHATGPT :
Il n’a pas été capable de tracer un logigramme selon les normes habituelles, loin du graphique attendu.
Reformulation : Je veux que ce soit plus propre comme l’exemple en pièce jointe [CORRECTION logigrammes_eleves2.pdf]. Restructure ta réponse précédente et refait un organigramme avec flèches de liaison entre les symboles.
Résultat visuel toujours pas satisfaisant :
2°) Essai avec Gemini & Nano Banana : Même Prompt et même fichiers en RAG.
Résultat visuel plus propre mais non structuré et avec des erreurs :
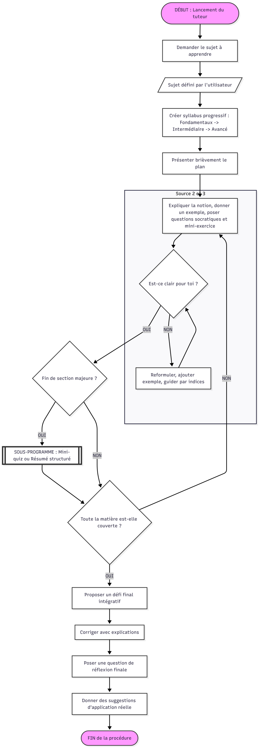
3°) Essai avec NoteBookLM : Même Prompt en fichier (texte collé) en pièce jointe et mêmes fichiers en pièces jointes.
Demande :
A partir de la source [texte collé] et du document [symboles_logigrammes.pdf] je veux un organigramme complet sous forme de .pdf ou de fichier .jpg qui retrace la source du [texte collé] avec les formes géométriques du document [symboles_logigrammes.pdf].
Résultat de NoteBookLM :
« Étant donné que je suis une intelligence artificielle textuelle, je ne peux pas générer directement un fichier binaire téléchargeable comme un .pdf ou un .jpg. Cependant, je peux concevoir pour vous le logigramme complet en utilisant la syntaxe de modélisation (Mermaid) qui respecte strictement les formes géométriques et le processus décrits dans vos sources. »
« Voici la transcription visuelle du processus du tuteur pédagogique en utilisant les symboles normalisés de votre document technique : »
graph TD
%% Définition des styles selon la source [5]
classDef debut_fin fill:#f9f,stroke:#333,stroke-width:2px,rx:20,ry:20;
classDef operation fill:#fff,stroke:#333,stroke-width:2px;
classDef decision fill:#fff,stroke:#333,stroke-width:2px;
classDef info fill:#fff,stroke:#333,stroke-width:2px;
classDef sous_programme fill:#fff,stroke:#333,stroke-width:4px;
A([DÉBUT : Lancement du tuteur]) ::: debut_fin
A --> B[Demander le sujet à apprendre]:::operation
B --> C[/Sujet défini par l'utilisateur/]:::info
C --> D[Créer syllabus progressif : Fondamentaux -> Intermédiaire -> Avancé]:::operation
D --> E[Présenter brièvement le plan]:::operation
%% Boucle de leçon
E --> F[Expliquer la notion, donner un exemple, poser questions socratiques et mini-exercice]:::operation
F --> G{Est-ce clair pour toi ?}:::decision
G -- NON --> H[Reformuler, ajouter exemple, guider par indices]:::operation
H --> G
G -- OUI --> I{Fin de section majeure ?}:::decision
I -- OUI --> J[[SOUS-PROGRAMME : Mini-quiz ou Résumé structuré]]:::sous_programme
J --> K{Toute la matière est-elle couverte ?}:::decision
I -- NON --> K
K -- NON --> F
K -- OUI --> L[Proposer un défi final intégratif]:::operation
L --> M[Corriger avec explications]:::operation
M --> N[Poser une question de réflexion finale]:::operation
N --> O[Donner des suggestions d'application réelle]:::operation
O --> P([FIN de la procédure]) ::: debut_fin
%% Annotations basées sur les sources
subgraph Boucle d'apprentissage [Source 2 et 3]
F
G
H
end
4°) J’ai utilisé l’IA « Mermaid.ai » en reprenant le codage donné par NoteBookLM
Résultats après un export en png :
C’est très suffisant pour faire un petit dossier que vous trouverez en pièce jointe à cet article.
En conclusion, il est donc possible de faire de la rétro-ingénierie qui est le processus permettant d’identifier les propriétés fonctionnelle de ce prompt en effectuant une analyse complète de sa structure, de ses fonctions et de ses conditions de fonctionnement.
M. FERRERO Franck Interlocuteur au Numérique en STI voie Pro & MTNE.










